Product Summary
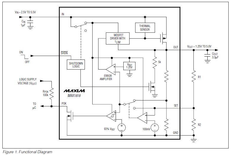
The MAX1818EUT25-T is a low-dropout linear regulator. The MAX1818EUT25-T operates from a +2.5V to +5.5V supply and delivers a guaranteed 500mA load current with low 120mV dropout. The high-accuracy (±1%) output voltage is preset at an internally trimmed voltage or can be adjusted from 1.25V to 5.0V with an external resistive divider. An internal PMOS pass transistor allows the low 125μA supply current to remain independent of load, making the MAX1818EUT25-T ideal for portable battery-operated equipment such as personal digital assistants (PDAs), cellular phones, cordless phones, base stations, and notebook computers. Other features include an active-low open-drain reset output that indicates when the output is out of regulation, a 0.1μA shutdown, short-circuit protection, and thermal shutdown protection. The MAX1818EUT25-T is available in a miniature 800mW 6-pin SOT23 package.
Parametrics
MAX1818EUT25-T absolute maximum ratings: (1)IN, SHDN, POK, SET to GND: -0.3V to +6V; (2)OUT to GND: -0.3V to (VIN + 0.3V); (3)Output Short-Circuit Duration: 1min; (4)Continuous Power Dissipation (TA = +70℃): 800mW; (5)Operating Temperature Range: -40 to +85℃; (6)Junction Temperature: +150℃; (7)Storage Temperature Range: -65 to +150℃; (8)Lead Temperature (soldering, 10s): +300℃.
Features
MAX1818EUT25-T features: (1)Guaranteed 500mA Output Current; (2)Low 120mV Dropout at 500mA; (3)±1% Output Voltage Accuracy: Preset at 1.5V, 1.8V, 2.0V, 2.5V, 3.3V, 5V; Adjustable from 1.25V to 5.0V; (4)Power OK Output; (5)Low 125μA Ground Current; (6)0.1μA Shutdown Current; (7)Thermal Overload Protection; (8)Output Current Limit; (9)Tiny 800mW 6-Pin SOT23 Package.
Diagrams

| Image | Part No | Mfg | Description | ![]() |
Pricing (USD) |
Quantity | ||||||||||||
|---|---|---|---|---|---|---|---|---|---|---|---|---|---|---|---|---|---|---|
![]() |
![]() MAX1818EUT25-T |
![]() Maxim Integrated Products |
![]() Low Dropout (LDO) Regulators 500mA |
![]() Data Sheet |
![]() Negotiable |
|
||||||||||||
| Image | Part No | Mfg | Description | ![]() |
Pricing (USD) |
Quantity | ||||||||||||
![]() |
![]() MAX10 |
![]() Aavid Thermalloy |
![]() Heat Sinks 39.85 N (8.96 lbs) |
![]() Data Sheet |
![]() Negotiable |
|
||||||||||||
![]() |
![]() MAX100 |
![]() Other |
![]() |
![]() Data Sheet |
![]() Negotiable |
|
||||||||||||
![]() |
![]() MAX1002 |
![]() Other |
![]() |
![]() Data Sheet |
![]() Negotiable |
|
||||||||||||
![]() |
![]() MAX1002CAX |
![]() Maxim Integrated Products |
![]() ADC (A/D Converters) |
![]() Data Sheet |
![]() Negotiable |
|
||||||||||||
![]() |
![]() MAX1002CAX+ |
![]() Maxim Integrated Products |
![]() ADC (A/D Converters) Low-Power 60Msps Dual 6-Bit |
![]() Data Sheet |
![]()
|
|
||||||||||||
![]() |
![]() MAX1002CAX+T |
![]() Maxim Integrated Products |
![]() ADC (A/D Converters) Low-Power 60Msps Dual 6-Bit |
![]() Data Sheet |
![]()
|
|
||||||||||||
(China (Mainland))










