Product Summary
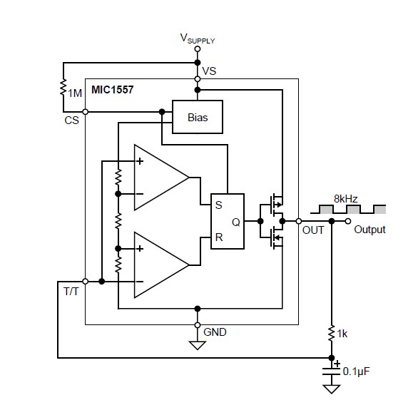
The MIC1557YM5 is a from Micrel Semiconductor ittyBitty RC timer/oscillator. The MIC1557YM5 is designed to provide rail-to-rail pulses for precise time delay or frequency generation. Applications are (1)Precision timer; (2)Pulse generation; (3)Sequential timing; (4)Time-delay generation; (5)Missing pulse detector; (6)Micropower oscillator to 5MHz; (7)Charge-pump driver; (8)LED blinker; (9)Voltage converter; (10)Linear sweep generator; (11)Variable frequency and duty cycle oscillator; (12)Isolated feedback for power supplies.
Parametrics
MIC1557YM5 absolute maximum ratings: (1)Supply Voltage (VS): +22V; (2)Threshold Voltage (VTHR, VT/T): +22V; (3)Trigger Voltage (VTRG, VT/T): +22V; (4)Lead Temperature (soldering 10sec): 300°C; (5)Supply Voltage (VS): +2.7V to +18V; (6)Ambient Temperature Range (TA): –40°C to +85°C; (7)Package Thermal Resistance (qJA): 220°C/W; (8)Package Thermal Resistance (qJC): 130°C/W.
Features
MIC1557YM5 features: (1)+2.7V to +18V operation; (2)Low current <1mA typical shutdown mode (MIC1557)200mA typical (TRG and THR low)at 3V supply; (3)Timing from microseconds to hours; (4)“Zero” leakage trigger and threshold inputs; (5)50% square wave with one Resistor, one Capacitor; (6)Threshold input precedence over trigger input; (7)<15W output on resistance; (8)No output cross-conduction current spikes; (9)<0.005%/°C temperature stability; (10)<0.055%/V supply stability; (11)Small SOT-23-5 surface mount package.
Diagrams

| Image | Part No | Mfg | Description | ![]() |
Pricing (USD) |
Quantity | ||||||||||||||
|---|---|---|---|---|---|---|---|---|---|---|---|---|---|---|---|---|---|---|---|---|
![]() |
![]() MIC1557YM5 TR |
![]() |
![]() IC OSC MONO TIMING 5MHZ SOT23-5 |
![]() Data Sheet |
![]()
|
|
||||||||||||||
| Image | Part No | Mfg | Description | ![]() |
Pricing (USD) |
Quantity | ||||||||||||||
![]() |
![]() MIC10937 |
![]() Other |
![]() |
![]() Data Sheet |
![]() Negotiable |
|
||||||||||||||
![]() |
![]() MIC10939 |
![]() Other |
![]() |
![]() Data Sheet |
![]() Negotiable |
|
||||||||||||||
![]() |
![]() MIC10941 |
![]() Other |
![]() |
![]() Data Sheet |
![]() Negotiable |
|
||||||||||||||
![]() |
![]() MIC10942 |
![]() Other |
![]() |
![]() Data Sheet |
![]() Negotiable |
|
||||||||||||||
![]() |
![]() MIC10943 |
![]() Other |
![]() |
![]() Data Sheet |
![]() Negotiable |
|
||||||||||||||
![]() |
![]() MIC1232 |
![]() Other |
![]() |
![]() Data Sheet |
![]() Negotiable |
|
||||||||||||||
(China (Mainland))










