Product Summary
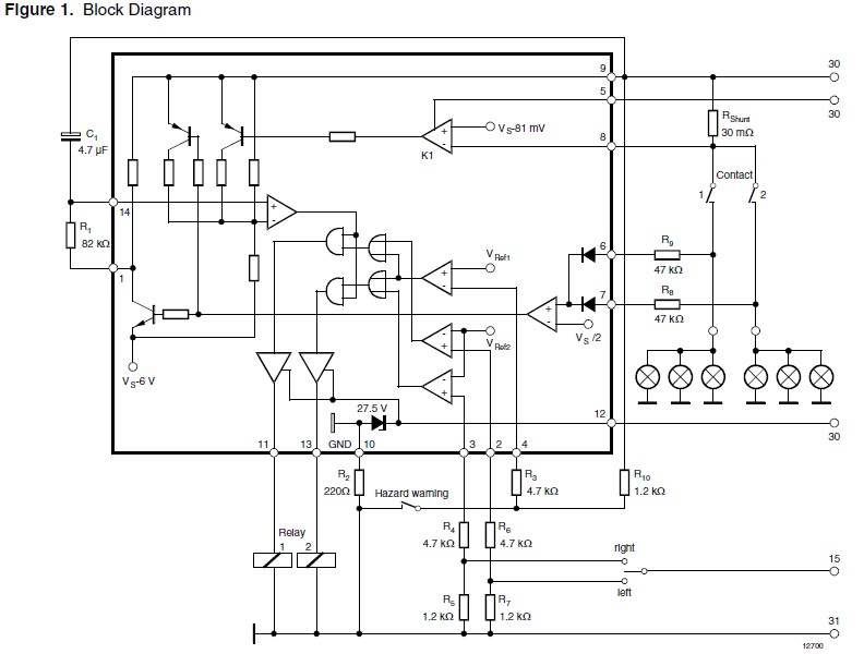
The integrated circuit U2044B is used in relay-controlled automotive flashers. With two output stages, each side of the vehicle is controlled separately. A left and a right direction indicator input with only a small control current makes switch contacts for small loads possible.
Parametrics
Absolute maximum ratings:(1)Supply voltage, 1 min, pins 5, 9 and 12, VS: 24 V; (2)Junction temperature, Tj: 150 ℃; (3)Ambient temperature range, Tamb: -40 to +100 ℃; (4)Storage temperature range, Tstg: -55 to +150 ℃.
Features
Features: (1)Temperature and Supply Voltage Compensated Flashing Frequency; (2)Frequency Doubling Indicates Lamp Outage; (3)Two Relay Driver Outputs with High Current-carrying Capacity and Low Saturation Voltage; (4)Minimum Lamp Load for Flasher Operation: ≥ 1 W; (5)Very Low Susceptibility to EMI; (6)Protection According to ISO/TR7637/1 Level 4; (7)Extremly Low Current Consumption < 10 μA (with Switches Open); (8)Reverse Polarity Protection; (9)Three Control Inputs: Left, Right and Hazard Warning.
Diagrams

| Image | Part No | Mfg | Description | ![]() |
Pricing (USD) |
Quantity | ||||
|---|---|---|---|---|---|---|---|---|---|---|
![]() |
![]() U2044B |
![]() Other |
![]() |
![]() Data Sheet |
![]() Negotiable |
|
||||
![]() |
![]() U2044B-M |
![]() |
![]() IC FLASH CONTROL 10W DUAL 14-DIP |
![]() Data Sheet |
![]() Negotiable |
|
||||
![]() |
![]() U2044B-MFPG3Y |
![]() Atmel |
![]() Motor / Motion / Ignition Controllers & Drivers Dual Output Flasher |
![]() Data Sheet |
![]() Negotiable |
|
||||
![]() |
![]() U2044B-MFP |
![]() |
![]() IC FLASH CONTROL 10W DUAL 14SOIC |
![]() Data Sheet |
![]() Negotiable |
|
||||
![]() |
![]() U2044B-MFPG3 |
![]() |
![]() IC FLASH CONTROL 10W DUAL 14SOIC |
![]() Data Sheet |
![]() Negotiable |
|
||||
![]() |
![]() U2044B-MFPG3Y-66 |
![]() |
![]() IC FLASH CONTROL 10W DUAL 14SOIC |
![]() Data Sheet |
![]() Negotiable |
|
||||
![]() |
![]() U2044B-MFPY |
![]() Atmel |
![]() Motor / Motion / Ignition Controllers & Drivers Dual Output Flasher |
![]() Data Sheet |
![]() Negotiable |
|
||||
![]() |
![]() U2044B-MY |
![]() Atmel |
![]() Motor / Motion / Ignition Controllers & Drivers Dual Output Flasher |
![]() Data Sheet |
![]() Negotiable |
|
||||
(China (Mainland))










