Product Summary
The 3SK131-V11 is an N-channel silicon dual-gate MOS field-effect transistor.
Parametrics
3SK131-V11 absolute maximum ratings: (1)Drain to Source Voltage VDSX: 20 V; (2)Gate1 to Source Voltage VG1S: ±8V; (3)Gate2 to Source Voltage VG2S: ±8V; (4)Drain Current ID: 25 mA; (5)Total Power Dissipation PT: 200 mW; (6)Channel Temperature Tch: 125℃; (7)Storage Temperature Tstg: -55 to +125℃.
Features
3SK131-V11 features: (1)Suitable for use as RF amplifier in VHF TV tuner; (2)Low Crss: 0.05 pF TYP; (3)High Gps: 23 dB TYP; (4)Low NF: 1.3 dB TYP.
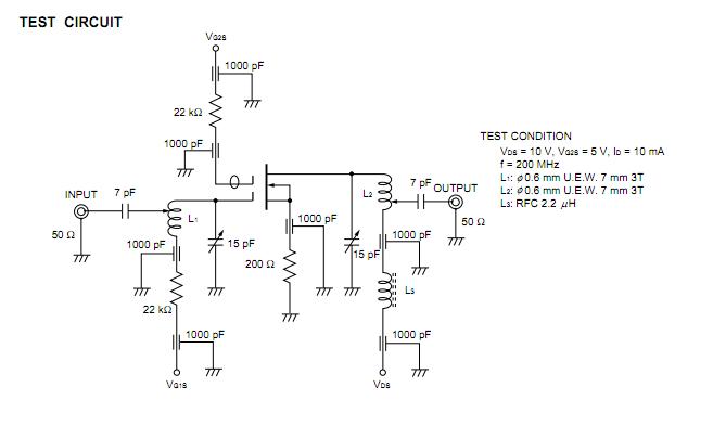
Diagrams

![]() |
![]() 3SK131 |
![]() Other |
![]() |
![]() Data Sheet |
![]() Negotiable |
|
||||
![]() |
![]() 3SK134B |
![]() Other |
![]() |
![]() Data Sheet |
![]() Negotiable |
|
||||
![]() |
![]() 3SK135A |
![]() Other |
![]() |
![]() Data Sheet |
![]() Negotiable |
|
||||
![]() |
![]() 3SK165A |
![]() Other |
![]() |
![]() Data Sheet |
![]() Negotiable |
|
||||
![]() |
![]() 3SK166A |
![]() Other |
![]() |
![]() Data Sheet |
![]() Negotiable |
|
||||
![]() |
![]() 3SK176A |
![]() Other |
![]() |
![]() Data Sheet |
![]() Negotiable |
|
||||
(China (Mainland))








