Product Summary
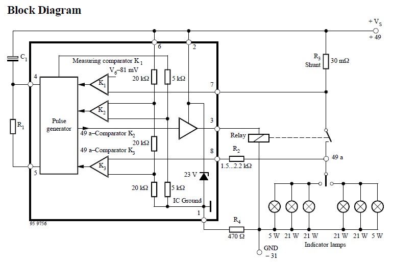
The bipolar integrated circuit U643B is used in relaycontrolled automotive flashers where a high-level EMC is required. Lamp outage is indicated by frequency doubling during hazard warning as well as direction mode.
Parametrics
Absolute maximum ratings:(1)Supply voltage, Pin 2 and 6, VS: 16.5 V; (2)Surge forward current: IFSM: 1.5A at tP = 0.1 ms Pin 2 and 6; IFSM: 1.0A at tP = 300 ms Pin 2 and 6; IFSM: 50mA at tP = 300 ms Pin 8; (3)Output current, Pin 3, IO: 0.3 A; (4)Power dissipation:Ptot: 420mW at Tamb = 95℃, DIP8; Ptot: 340mW at Tamb = 95℃, SO8; Ptot:690mW at Tamb = 60℃, DIP8; Ptot: 560mW at Tamb = 60℃, SO 8; (5)Junction temperature,TJ: 150 ℃; (6)Ambient temperature range, Tamb: –40 to + 95 ℃; (7)Storage temperature range, Tstg: –55 to + 150 ℃.
Features
Features: (1)Temperature and supply voltage compensated flashing frequency; (2)Frequency doubling indicates lamp outage; (3)Relay driver output with high current carrying capacity and low saturation voltage; (4)Minimum lamp load for flasher operation: ≥ 1 W; (5)Very low susceptibility to EMI; (6)Protection according to ISO/TR 7637/1 level 4.
Diagrams

| Image | Part No | Mfg | Description | ![]() |
Pricing (USD) |
Quantity | ||||
|---|---|---|---|---|---|---|---|---|---|---|
![]() |
![]() U643B-M |
![]() |
![]() IC FLASHER 30M OHM SHUNT 8-DIP |
![]() Data Sheet |
![]() Negotiable |
|
||||
![]() |
![]() U643B-MFP |
![]() |
![]() IC FLASHER 30M OHM SHUNT 8-SOIC |
![]() Data Sheet |
![]() Negotiable |
|
||||
![]() |
![]() U643B-MFPG3Y |
![]() Atmel |
![]() Motor / Motion / Ignition Controllers & Drivers Flash Control |
![]() Data Sheet |
![]() Negotiable |
|
||||
![]() |
![]() U643B-MY |
![]() Atmel |
![]() Motor / Motion / Ignition Controllers & Drivers Flash Control |
![]() Data Sheet |
![]() Negotiable |
|
||||
![]() |
![]() U643B |
![]() Other |
![]() |
![]() Data Sheet |
![]() Negotiable |
|
||||
![]() |
![]() U643B-MFPY |
![]() Atmel |
![]() Motor / Motion / Ignition Controllers & Drivers Flash Control |
![]() Data Sheet |
![]() Negotiable |
|
||||
![]() |
![]() U643B-MFPG3 |
![]() |
![]() IC FLASHER 30M OHM SHUNT 8-SOIC |
![]() Data Sheet |
![]() Negotiable |
|
||||
(China (Mainland))










