Product Summary
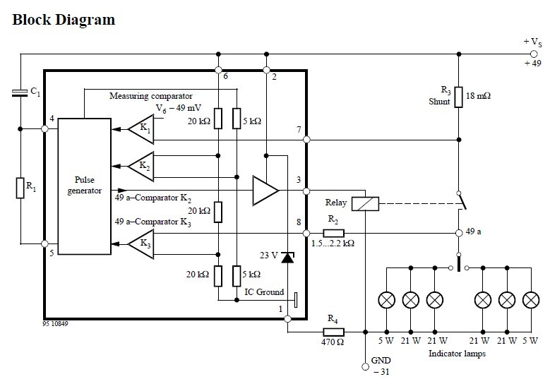
The bipolar integrated circuit, U6043B, is used in relaycontrolled automotive flashers where a high level EMC is required. Lamp outage is indicated by frequency doubling during hazard warning as well as direction mode.
Parametrics
Absolute maximum ratings: (1)Surge forward current, tp = 0.1 ms Pins 2 and 6, IFSM: 1.5A; (2)Surge forward current, tp = 300 ms Pins 2 and 6, IFSM: 1.0A; (3)Surge forward current, tp = 300 ms Pin 8, IFSM: 50.0mA; (4)Output current Pin 3, IO: 0.3A; (5)Power dissipation, Tamb = 95℃, DIP8, Ptot: 420mW; (6)Power dissipation, Tamb = 95℃, SO8, Ptot: 340mW; (7)Power dissipation, Tamb = 60℃, DIP8, Ptot: 690mW; (8)Power dissipation, Tamb = 60℃, SO8, Ptot: 560mW; (9)Junction temperature, Tj: 150℃; (10)Ambient temperature range, Tamb: –40 to + 95℃; (11)Storage temperature range, Tstg: –55 to +150℃.
Features
Features: (1)Temperature and supply voltage compensated flashing frequency; (2)Frequency doubling indicates lamp outage; (3)Relay driver output with high current carrying capacity and low saturation voltage; (4)Minimum lamp load for flasher operation: 1W; (5)Very low susceptibility to EMI; (6)Protection according to ISO/TR 7637/1 level 4.
Diagrams

| Image | Part No | Mfg | Description | ![]() |
Pricing (USD) |
Quantity | ||||
|---|---|---|---|---|---|---|---|---|---|---|
![]() |
![]() U6043B |
![]() Other |
![]() |
![]() Data Sheet |
![]() Negotiable |
|
||||
![]() |
![]() U6043B-M |
![]() |
![]() IC FLASHER 18M OHM SHUNT 8-DIP |
![]() Data Sheet |
![]() Negotiable |
|
||||
![]() |
![]() U6043B-MFPG3Y |
![]() Atmel |
![]() Motor / Motion / Ignition Controllers & Drivers Flasher |
![]() Data Sheet |
![]() Negotiable |
|
||||
![]() |
![]() U6043B-MFPY |
![]() Atmel |
![]() Motor / Motion / Ignition Controllers & Drivers Flasher |
![]() Data Sheet |
![]() Negotiable |
|
||||
![]() |
![]() U6043B-MFPG3 |
![]() |
![]() IC FLASHER 18M OHM SHUNT 8-SOIC |
![]() Data Sheet |
![]() Negotiable |
|
||||
![]() |
![]() U6043B-MFP |
![]() |
![]() IC FLASHER 18M OHM SHUNT 8-SOIC |
![]() Data Sheet |
![]() Negotiable |
|
||||
![]() |
![]() U6043B-MY |
![]() Atmel |
![]() Motor / Motion / Ignition Controllers & Drivers Flasher |
![]() Data Sheet |
![]() Negotiable |
|
||||
(China (Mainland))










