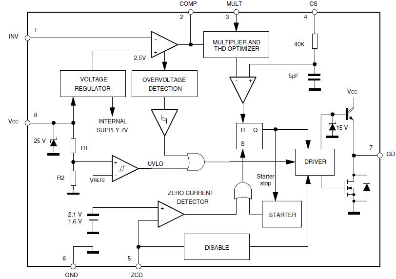
Product Summary
The L6562 is a current-mode PFC controller, operates in Transition Mode (TM). Pin-to-pin compatible with the predecessor L6561, it offers improved performance.The highly linear multiplier includes a special circuit, able to reduce AC input current distortion, that allows wide-range-mains operation with an extremely low THD, even over a large load range. The output voltage is controlled by means of a voltage-mode error amplifier and a precise (1% @Tj = 25℃) internal voltage reference. The L6562 features extremely low consumption (≤70 μA before start-up and <4 mA running) and includes a disable function suitable for IC remote ON/OFF, which makes it easier to comply with energy saving norms (Blue Angel, EnergyStar, Energy2000, etc.). The applications of the l6562 include PFC pre-regulators for: IEC61000-3-2 compliant SMPS (TV, desktop PC, MONITOR) UP TO 300W, HI-end AC-DC adapter/charger, entry level server & web server.
Parametrics
L6562 absolute maximum ratings: (1)IC Supply voltage (Icc = 20 mA), VCC: self-limited; (2)Analog Inputs & Outputs: -0.3 to 8 V; (3)Zero Current Detector Max. Current, IZCD: -50 (source)10 (sink)mA; (4)Power Dissipation @Tamb = 50℃, (DIP-8), Ptot: 1W; (SO-8), Ptot: 0.65W; (5)Junction Temperature Operating range, Tj: -40 to 150℃; (6)Storage Temperature, Tstg: -55 to 150℃.
Features
L6562 features: (1)Realised in bcd technology; (2)Transition-mode control of PFC preregulators; (3)Proprietary multiplier design for minimum THD OF AC input current; (4)Very precise adjustable output overvoltage protection; (5)Ultra-low (≤70μA) start-up current; (6)LOW (≤4 mA) quiescent current; (7)Extended ic supply voltage range; (8)On-chip filter on current sense; (9)Disable function; (10)1% (@ Tj = 25℃) internal reference voltage; (11)-600/+800mA totem pole gate driver with uvlo pull-down and voltage clamp; (12)DIP-8/SO-8 packages ecopack.
Diagrams

| Image | Part No | Mfg | Description | ![]() |
Pricing (USD) |
Quantity | ||||||||||||
|---|---|---|---|---|---|---|---|---|---|---|---|---|---|---|---|---|---|---|
![]() |
![]() L6562 |
![]() Other |
![]() |
![]() Data Sheet |
![]() Negotiable |
|
||||||||||||
![]() |
![]() L6562AD |
![]() STMicroelectronics |
![]() Switching Converters, Regulators & Controllers Transition Mode PFC Controller |
![]() Data Sheet |
![]()
|
|
||||||||||||
![]() |
![]() L6562ADTR |
![]() STMicroelectronics |
![]() Power Factor Correction ICs HV H-Bridge driver |
![]() Data Sheet |
![]()
|
|
||||||||||||
![]() |
![]() L6562ATD |
![]() STMicroelectronics |
![]() Switching Converters, Regulators & Controllers Transition-mode PFC controller |
![]() Data Sheet |
![]()
|
|
||||||||||||
![]() |
![]() L6562ATDTR |
![]() STMicroelectronics |
![]() Switching Converters, Regulators & Controllers Transition-mode PFC controller |
![]() Data Sheet |
![]()
|
|
||||||||||||
![]() |
![]() L6562D |
![]() STMicroelectronics |
![]() Power Factor Correction ICs Trans Mode PFC Cont |
![]() Data Sheet |
![]()
|
|
||||||||||||
![]() |
![]() L6562DTR |
![]() STMicroelectronics |
![]() Power Factor Correction ICs Trans Mode PFC Cont |
![]() Data Sheet |
![]()
|
|
||||||||||||
![]() |
![]() L6562AN |
![]() STMicroelectronics |
![]() Power Factor Correction ICs Low 2.5mA 30uA Transition Mode PFC |
![]() Data Sheet |
![]()
|
|
||||||||||||
(China (Mainland))










