Product Summary
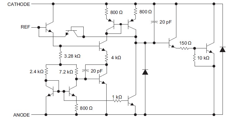
The TL4311 is a three-terminal adjustable shunt regulator, with specified thermal stability over applicable automotive, commercial, and military temperature ranges. The output voltage can be set to any value between Vref (approximately 2.5 V) and 36 V, with two external resistors. The TL4311 has a typical output impedance of 0.2Ω. Active output circuitry provides a very sharp turn-on characteristic, making the TL4311 excellent replacements for Zener diodes in many applications, such as onboard regulation, adjustable power supplies, and switching power supplies.
Parametrics
TL4311 absolute maximum ratings: (1)Cathode voltage, VKA: 37V; (2)Continuous cathode current range, IKA: -100 mA to 150 mA; (3)Reference input current range: -50μA to 10 mA; (4)Operating virtual junction temperature, TJ: 150℃; (5)Storage temperature range, Tstg: -65℃ to 150℃.
Features
TL4311 features: (1)Operation From -40℃ to 125℃; (2)Reference Voltage Tolerance at 25℃: 0.5% B Grade; 1% A Grade; 2% Standard Grade; (3)Low Output Noise; (4)0.2-Ω Typical Output Impedance; (5)Sink-Current Capability 1 mA to 100 mA; (6)Adjustable Output Voltage Vref to 36 V.
Diagrams

| Image | Part No | Mfg | Description | ![]() |
Pricing (USD) |
Quantity | ||||||||||||
|---|---|---|---|---|---|---|---|---|---|---|---|---|---|---|---|---|---|---|
![]() |
![]() TL431 |
![]() Other |
![]() |
![]() Data Sheet |
![]() Negotiable |
|
||||||||||||
![]() |
![]() TL431/AZ/CZ |
![]() Other |
![]() |
![]() Data Sheet |
![]() Negotiable |
|
||||||||||||
![]() |
![]() TL431A |
![]() Other |
![]() |
![]() Data Sheet |
![]() Negotiable |
|
||||||||||||
![]() |
![]() TL431A(B)SA-7 |
![]() Diodes Inc. |
![]() Voltage & Current References Adj Precision Shunt 0.2 Ohm Vref to 36V |
![]() Data Sheet |
![]()
|
|
||||||||||||
![]() |
![]() TL431A(B)W5-7 |
![]() Diodes Inc. |
![]() Voltage & Current References Adj Precision Shunt 0.2 Ohm Vref to 36V |
![]() Data Sheet |
![]()
|
|
||||||||||||
![]() |
![]() TL431AC |
![]() Other |
![]() |
![]() Data Sheet |
![]() Negotiable |
|
||||||||||||
![]() |
![]() TL431ACCT |
![]() STMicroelectronics |
![]() Voltage & Current References 2.5V to 36V Shunt 1 to 100mA 0.22 Ohm |
![]() Data Sheet |
![]()
|
|
||||||||||||
![]() |
![]() TL431ACD |
![]() Texas Instruments |
![]() Voltage & Current References Adj Shunt |
![]() Data Sheet |
![]()
|
|
||||||||||||
(China (Mainland))










