Product Summary
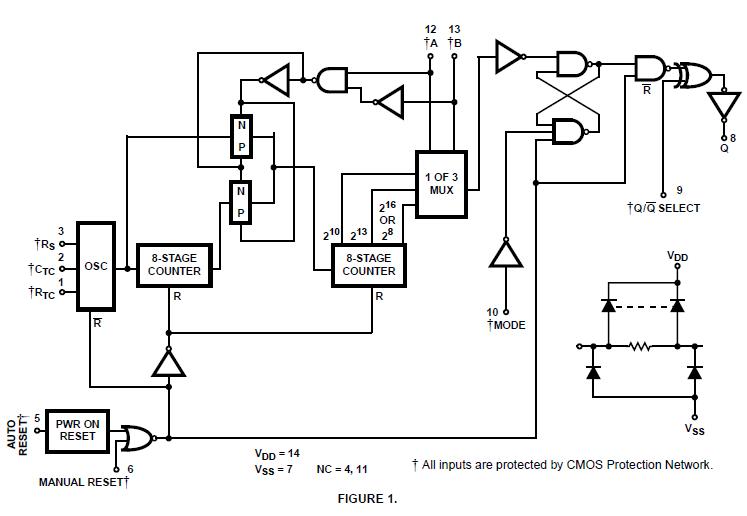
The CD4541 is a programmable timer. It consists of a 16-stage binary counter, an oscillator that is controlled by external R-C components (2 resistors and a capacitor), an automatic power-on reset circuit, and output control logic. The counter of CD4541 increments on positive-edge clock transitions and can also be reset via the MASTER RESET input.
Parametrics
CD4541 absolute maximum ratings: (1)DC Supply - Voltage Range, VDD Voltages Referenced to VSS Terminal: -0.5V to +20V; (2)Input Voltage Range, All Inputs: -0.5V to VDD +0.5V; (3)DC Input Current, Any One Input: ±10mA; (4)Device Dissipation Per Output Transistor For TA = Full Package Temperature Range (All Package Types): 100mW.
Features
CD4541 features: (1)Low Symmetrical Output Resistance, Typically 100Ω at VDD = 15V; (2)Built-In Low-Power RC Oscillator; (3)Oscillator Frequency Range: DC to 100kHz; (4)External Clock (Applied to Pin 3) can be Used Instead of Oscillator; (5)Operates as 2N Frequency Divider or as a Single-Transition Timer; (6)Q/Q Select Provides Output Logic Level Flexibility; (7)AUTO or MASTER RESET Disables Oscillator During Reset to Reduce Power Dissipation; (8)Operates With Very Slow Clock Rise and Fall Times; (9)Capable of Driving Six Low Power TTL Loads, Three Low-Power Schottky Loads, or Six HTL Loads Over the Rated Temperature Range.
Diagrams

| Image | Part No | Mfg | Description | ![]() |
Pricing (USD) |
Quantity | ||||||||||||
|---|---|---|---|---|---|---|---|---|---|---|---|---|---|---|---|---|---|---|
![]() |
![]() CD4541BC |
![]() Other |
![]() |
![]() Data Sheet |
![]() Negotiable |
|
||||||||||||
![]() |
![]() CD4541BCM |
![]() Fairchild Semiconductor |
![]() Timers & Support Products Programmable Timer |
![]() Data Sheet |
![]() Negotiable |
|
||||||||||||
![]() |
![]() CD4541BCM_Q |
![]() Fairchild Semiconductor |
![]() Timers & Support Products Programmable Timer |
![]() Data Sheet |
![]() Negotiable |
|
||||||||||||
![]() |
![]() CD4541BEE4 |
![]() Texas Instruments |
![]() Timers & Support Products Programmable |
![]() Data Sheet |
![]()
|
|
||||||||||||
![]() |
![]() CD4541BM |
![]() Texas Instruments |
![]() Timers & Support Products Programmable |
![]() Data Sheet |
![]()
|
|
||||||||||||
![]() |
![]() CD4541BM96 |
![]() Texas Instruments |
![]() Timers & Support Products Programmable |
![]() Data Sheet |
![]()
|
|
||||||||||||
![]() |
![]() CD4541BM96E4 |
![]() Texas Instruments |
![]() Timers & Support Products CMOS Prog Timer |
![]() Data Sheet |
![]() Negotiable |
|
||||||||||||
![]() |
![]() CD4541BM96G4 |
![]() Texas Instruments |
![]() Timers & Support Products CMOS Programmable Timer-High Voltage |
![]() Data Sheet |
![]() Negotiable |
|
||||||||||||
(China (Mainland))












